
天天新闻

天天在线汽车

天天在线文旅

天天财经116

天天在线App
1月30日,家居零售龙头居然智家(000785.SZ)披露2025年度业绩预告,一份“由盈转亏”的成绩单瞬间引发资本市场关注——公司预计全年归母净利润亏损8.5亿至11.5亿元,与上年同期7.69亿元的盈利形成强烈反差。看似业绩承压的背后,实则另有隐情:结合其此前披露的2025年三季报不难发现,此次预亏并非主业经营失速,而是行业周期下行与非经常性损益拖累的叠加效应,其核心经营基本面依旧稳固,后续转型布局更暗藏破局底气。

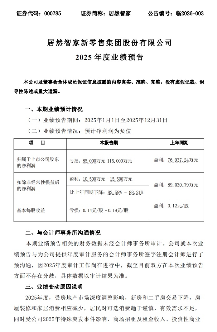
(图源:居然智家2025年度业绩预告公告)
居然智家2025年业绩呈现显著分化,归母净利润亏损但扣非后仍实现正向盈利,凸显行业压力下的经营韧性。具体而言,归母净利润预计亏损8.5亿-11.5亿元,基本每股收益亏损0.14-0.19元/股;扣非后净利润1.05亿-1.55亿元,同比下降82.59%-88.21%,主业盈利能力未根本弱化。公司在公告中明确业绩变动逻辑:一是2025年房地产深度调整,家居消费需求不足,对公司招租及营收形成阶段性冲击,这是行业共性困境;二是投资性房地产公允价值变动下降10亿-16亿元,该非经营性损失拖累净利润,但不影响物业现金流及核心基本面。公司已与审计机构预沟通无分歧,并提示预告数据未经审计,体现规范披露原则。
回溯2025年10月披露的三季报,居然智家已显现经营韧性,核心指标波动处于合理区间。前三季度,公司实现营收91.59亿元,同比下降3.38%;归母净利润3.98亿元、扣非净利润4.44亿元,同比均下降45%左右,基本每股收益0.06元/股。公司表示,盈利下滑系阶段性因素导致:一是对优质商户减免租金管理费,致使租赁收入阶段性下滑;二是上年同期有大额公允价值变动收益,本期为负形成基数差异。财务细节显示,前三季度经营活动现金流净额13.45亿元,保持正向流入;归母所有者权益206.17亿元,较上年末增长1.98%,资产结构稳健;投资收益961.68万元同比大幅改善,对冲部分主业压力。

(图源:居然智家2025年第三季度报告)
值得一提的是,2025年居然智家经历管理层与实际控制人重大变动,但依托高效治理实现平稳运营。三季报显示,原实际控制人、董事长汪林朋先生年初被留置,7月身故后,公司迅速选举王宁先生担任董事长兼CEO,完成管理层平稳过渡。9月,汪林朋配偶杨芳女士通过遗产继承及财产分割,合计控制公司43.93%股份成为新实际控制人,相关股权过户正有序推进。公司明确,实际控制人变更未影响正常经营。此外,控股股东前三季度向公司及下属子公司提供财务资助6.70亿元,强化资金支撑。
面对业绩波动,居然智家在业绩预告中明确2026年转型方向,彰显破局决心。公司计划深耕家居主业,推动营收利润稳中有升;同时聚焦数智化、场景化、全球化转型,推动从“家居卖场运营商”向“产业数智服务商”转型。具体而言,以AI设计为流量入口、智能家居为场景赋能产业链;拓展儿童、宠物等多元家居场景;稳步推进全球化,确保马来西亚吉隆坡店开业,培育海外增长极。
综合来看,居然智家2025年预亏是行业周期与非经常性因素叠加结果,非主业竞争力下滑。作为行业龙头,其具备深厚积淀、稳健资产结构及较强现金流能力。2026年转型战略契合行业趋势,若顺利落地有望推动业绩回升。